• info@pkginternational.com.pk | +92-42-111-111-754

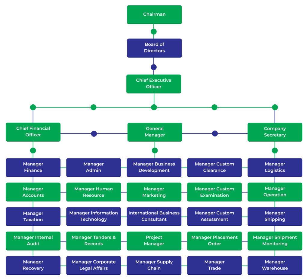
PKG's Organizational Tree

    Join our Newsletter

    We'll send you newsletters with news, tips & tricks. No spams here.

      Contact Us

      We'll send you newsletters with news, tips & tricks. No spams here.

        Your Name (required)

        Your Email (required)

        Subject

        Message